
A Sparkling Pin,
a Hidden Past,
& the Beginning of

A Pin. A Lock of Hair. A Legacy.
On the morning of my wedding, sitting in my breakfast nook with curlers in my hair, my Nana handed me a small, sparkling pin. Inside it: a lock of hair.
“It belonged to one of the Emilys,” she said.
I was stunned. I had always known I was named after my great-grandmother Emily—Granny Em—but this was the first I had heard of other Emilys.
That day, I learned I wasn’t just Emily.
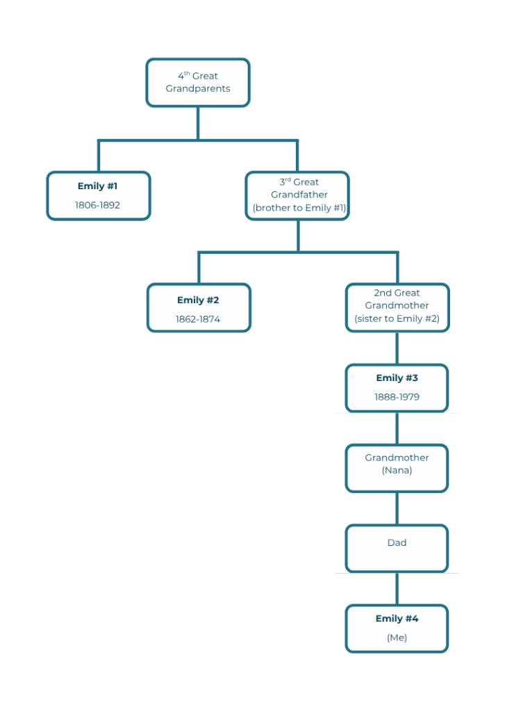
I was the fourth Emily in a legacy that stretches over 200 years.
Here’s all four Emilys:
- Emily #1 – born 1806, my 3rd great-grandaunt
- Emily #2 – born 1862, my 2nd great-grandaunt (niece of #1)
- Emily #3 – born 1888, my great-grandmother (niece of #2)
- Emily #4 – me





That pin, with its 160-year-old lock of hair, had traveled from Emily to Emily. A tangible, delicate thread connecting us through time.
It felt like magic.
It felt like inheritance—not of wealth or land, but of story, resilience, mystery.
And just like that, I was off.
A Spark Becomes a Journey
What started as a wedding morning surprise became a nearly 30-year journey through time, identity, and discovery.
I became a genealogical detective—collecting stories, letters, whispers, and newspaper scandals. One question always led to another:
- Why did Granny Em and her siblings have their mother’s maiden name? (Because her mother, scandalously, divorced and changed it back.)
- Who was the Moravian congressman Nana never really knew?
- What happened in that society divorce that made headlines with rumors of tutors, drink, and delirium?
- Why did people keep locks of hair?
- What does it mean to be descended from Mayflower passengers? Was it hope or hardship that drove them?
Each answer brought another mystery. The people I came from began to come alive. Their choices. Their secrets. Their strength. Their sorrows.
When Granny Em died, I was just six years old.
I remember crying in a closet—not fully understanding, only knowing something was lost.
Now, I do.
Now, I know so much more.
Wonder in the Odds
Even the odds became part of the wonder. What are the chances…
…of being one of four Emilys in a 200-year chain?
…of almost sharing a birthday with your great-grandmother?
…of knowing not just your grandparents, but a great-grandparent too?
…of both you and your great-grandmother being born on a presidential election day?

These aren’t just coincidences. They are the little nudges that remind us we’re part of something larger.
A web of lives that made ours possible.
A New Beginning
And now, it’s not just my passion—it’s my purpose.
What started with a lock of hair became a life’s calling.
So today, I’m thrilled to launch Story & Artifact Co.
A labor of love for anyone who wants to honor, understand, and preserve their family history.

Maybe you have something like this too…
- A box of brittle letters in fading script no one can read anymore
- A ring, a recipe, a ribbon—heirlooms passed down without explanation
- A family story that sounds too wild to be true
- A question that keeps pulling you back to the past
Let’s turn your stuff into stories.
Let’s uncover the mysteries, preserve the legacies, and pass the meaning along—not just the objects.
Your Story Matters
I am an heirloom curator and a storyteller.
And I can’t wait to help you tell your family’s tale.
Because family history is not just names and dates.
It’s love and loss.
Scandal and survival.
Awe, wonder, identity, connection.
It makes you a detective. A historian. A philosopher. A student. A caretaker.
And it teaches you that somehow, in all of history’s chaos,
you were meant to be here.
✵ ✵ ✵
Ready to tell your family’s story? I’d love to help
Whether you’re holding letters, heirlooms, or unanswered questions—this is where we begin.
